header-frame

Wyrebird

My Role

My role was to help design the flow of the application, as well as create the user stories and how they interact with the system. The following were my responsibilities:

alternative
Use Cases

I created use cases for every instance where a user would interact with the system. In this instance, I created a use case where the student lodges a maintenance request to inform the manager that something is broken inside his/her room.

alternative
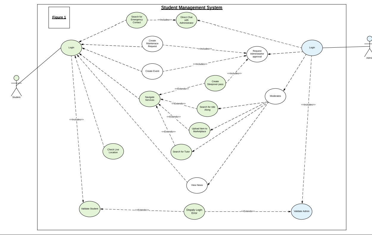
System Scope Diagram

This is a diagram of the entire system and what the flows are for a user.

alternative

Final Product Design

alternative
alternative
alternative
What I learned

I went into this project thinking the answer was simple. The problem seemed simple enough to understand that I thought the solution would also be. Little did I know that what's on the surface hardly ever reflects the scope that you're dealing with. When the team and I began unpacking all the aspects of the project, including the different scenarios each user could make, we started to realise that we had underestimated the scope.

We strapped ourselves in to take apart each problem and find a solution. The efforts paid off in the end, but the journey was a rollercoaster.

footer-frame